○茨城町就学前教育・保育施設整備事業費補助金交付要綱
令和7年2月26日
要綱第20号
茨城町保育所等整備事業費補助金交付要綱(平成28年茨城町要綱第13号)の全部を次のように改正する。
(趣旨)
第1条 この要綱は,子どもを安心して育てることができる体制の整備を図るため,就学前教育・保育施設整備交付金の交付について(令和5年8月22日付けこ成事第466号こども家庭庁長官通知)の別紙「就学前教育・保育施設整備交付金交付要綱」(以下「国要綱」という。)に基づき,保育所,認定こども園又は小規模保育事業所(以下「就学前教育・保育施設」という。)の整備等に要する経費に対し,予算の範囲内において茨城町就学前教育・保育施設整備事業費補助金(以下「補助金」という。)を交付することについて,茨城町補助金等交付規則(平成5年茨城町規則33号。以下「規則」という。)に定めるもののほか,必要な事項を定めるものとする。
(補助対象事業)
第2条 補助金の交付の対象となる事業(以下「補助対象事業」という。)は,国要綱に定める施設整備事業とする。
第3条 補助金の交付の対象となる者(以下「補助対象者」という。)は,町内に就学前教育・保育施設を設置する社会福祉法人又は学校法人とする。
(補助対象経費)
第4条 補助金の交付の対象となる経費は,補助事業に要する経費のうち,国要綱に定める国交付金の交付の対象となる経費とする。
(補助金の額)
第5条 補助金の額は,国要綱の規定により算出した交付額に,町の補助額(国の補助対象経費の4分の1又は12分の1を上限として予算の範囲内で町長が定める額)を加えた額とする。ただし,算出された補助金の額に1,000円未満の端数が生じたときは,これを切り捨てるものとする。
(交付の条件)
第6条 補助金の交付の決定は,次に掲げる条件が付されるものとする。
(1) 事業の内容のうち,申請書に記載された建物等の用途を変更する場合には,町長の承認を受けなければならない。
(2) 事業を中止又は廃止(一部の中止又は廃止を含む。)する場合には,町長の承認を受けなければならない。
(3) 事業が計画期間内に完了しない場合又は事業の遂行が困難になった場合には,速やかに町長に報告してその指示を受けなければならない。
(4) 事業により取得し,又は効用の増した不動産及びその従物並びに事業により取得し,又は効用の増した価格が単価30万円以上の機械及び器具及びその他財産については,適化法施行令第14条第1項第2号の規定によりこども家庭庁長官が別に定める期間を経過するまで,町長の承認を受けないでこの補助金の目的に反して使用し,譲渡し,交換し,貸し付け,担保に供し,取り壊し又は廃棄してはならない。
(5) 事業に係る収入及び支出を明らかにした帳簿を備え,当該収入及び支出について証拠書類を整理し,かつ当該帳簿及び証拠書類を補助金の額の確定の日(事業の中止又は廃止の承認を受けた場合には,その承認を受けた日)の属する年度の終了後5年間保管しておかなければならない。ただし,事業により取得し,又は効用の増加した財産がある場合は,前記の期間を経過後,当該財産の財産処分が完了する日,又は適化法施行令第14条第1項第2号の規定によりこども家庭庁長官が別に定める期間を経過する日のいずれか遅い日まで保管しておかなければならない。
(6) 事業完了後に消費税及び地方消費税の申告によりこの補助金に係る消費税及び地方消費税に係る仕入控除税額が確定した場合は,速やかに町長に報告しなければならない。なお,事業者が全国的に展開する組織の一支部(又は一支社,一支所等)であって,自ら消費税及び地方消費税の申告を行わず,本部(又は本社,本所等)で消費税及び地方消費税の申告を行っている場合は,本部の課税売上割合等の申告内容に基づき報告を行うこと。また,町長に報告があった場合は,当該仕入控除税額の全部又は一部を町に納付させることがある。
(7) 町長の承認を受けて財産を処分することにより収入があった場合には,その収入の全部又は一部を町に納付させることがある。
2 前項の規定により付した条件に違反した場合には,この補助金の全部又は一部を町に納付させることがある。
3 事業を行うために締結する契約については,一般競争入札に付するなど町が行う契約手続きの取り扱いに準拠しなければならない。
(補助金の交付申請)
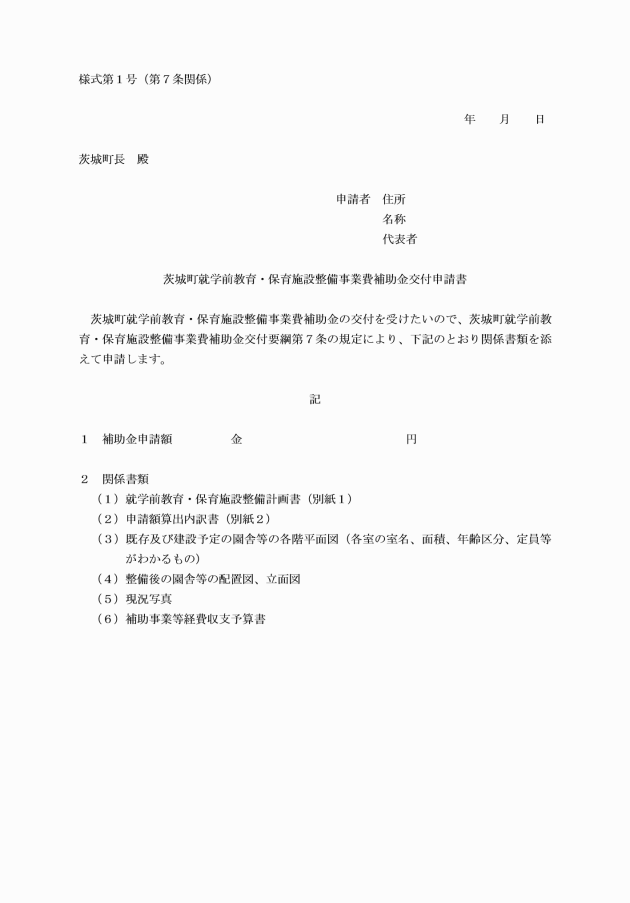
第7条 補助金の交付を受けようとする者(以下「申請者」という。)は,茨城町就学前教育・保育施設整備事業費補助金交付申請書(様式第1号)に次に掲げる書類を添えて町長に提出しなければならない。
(1) 就学前教育・保育施設整備計画書(別紙1)
(2) 申請額算出内訳書(別紙2)
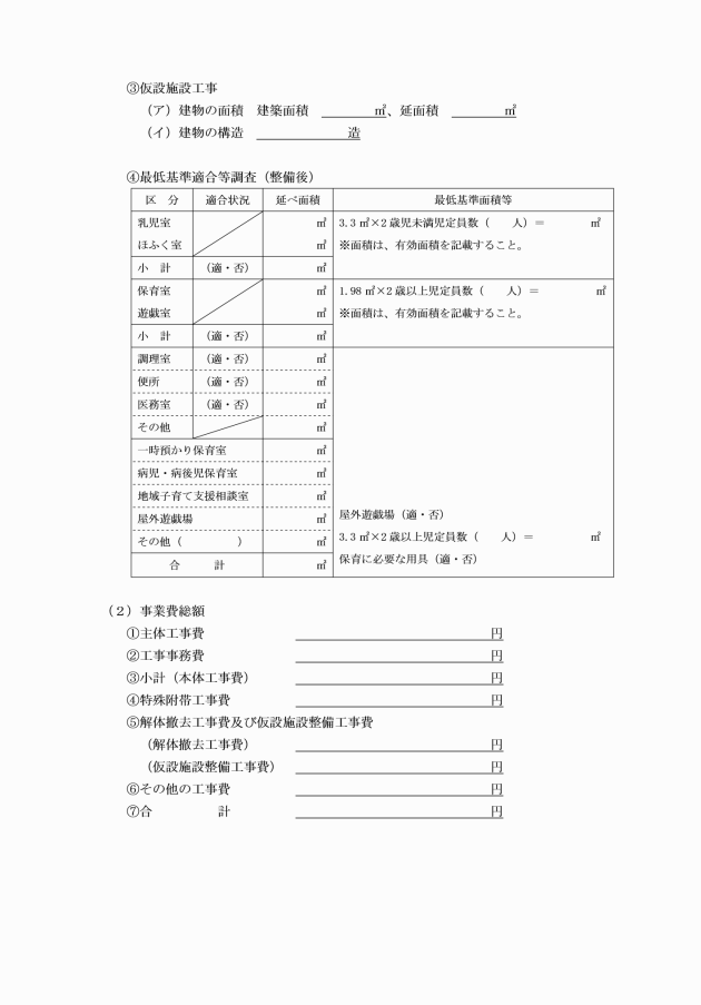
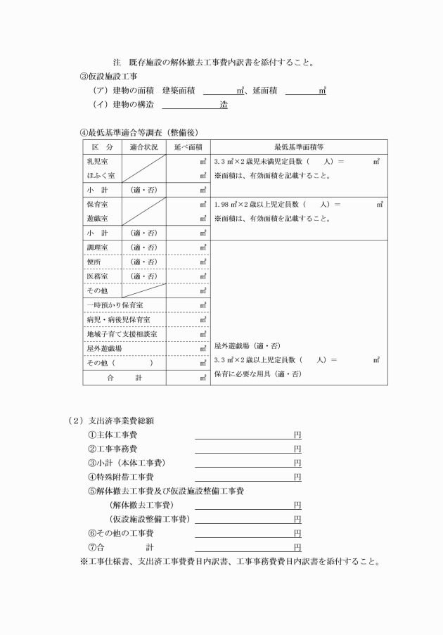
(3) 既存及び建設予定の園舎等の各階平面図(各室の室名,面積,年齢区分,定員等がわかるもの)
(4) 整備後の園舎等の配置図,立面図
(5) 現況写真
(6) 補助事業等経費収支予算書
(1) 補助事業の内容の変更(軽微なものを除く。)をしようとするとき。
(2) 補助事業に要する経費等の変更をしようとするとき。
(3) 補助事業の中止又は廃止をしようとするとき。
2 第8条の規定により補助金交付決定通知を受けた者(以下「補助事業者」という。)は,補助事業が予定の期間内に終了しないとき,又は補助事業の遂行が困難となったときは,その原因及びこれに対する措置を町長に報告し,その指示を受けなければならない。
(実績報告)
第11条 補助事業者は補助事業が完了したときは,当該補助事業が完了した日から起算して30日以内又は当該年度の3月31日のいずれか早い日までに,茨城町就学前教育・保育施設整備事業費補助金実績報告書(様式第8号。以下「実績報告書」という。)に関係書類を添えて,町長に提出しなければならない。
(決定の取消)
第14条 町長は,補助事業者が次の各号に掲げる事由のいずれかに該当した場合には,補助金交付決定の全部又は一部を取り消すことができる。
(1) 不正な手段により補助金を受けたとき。
(2) 補助金を対象経費と別の用途に使用したとき。
(3) 補助金交付の条件に違反したとき。
(調査)
第15条 町長は,補助金の交付を受けた者に対し,当該施設の整備状況について調査することができる。
(補則)
第16条 この要綱に定めるもののほか,必要な事項は,町長が別に定める。
附則
1 この要綱は,令和7年4月1日から施行する。
(経過措置)
2 この要綱の施行の日前に茨城町保育所等整備事業費補助金交付要綱(平成28年茨城町要綱第13号。以下「旧要綱」という。)の規定によりなされた処分,手続きその他の行為は,なおその効力を有する。
3 この要綱の施行の際,この要綱による改正前の旧要綱の様式による用紙で,現に残存するものは,当分の間,所要の補正を加え,なお使用することができる。

















