○茨城町住民票の写し等の第三者交付に係る本人通知制度に関する要綱
令和6年8月27日
要綱第45号
(目的)
第1条 この要綱は,住民基本台帳法(昭和42年法律第81号。以下「住基法」という。)又は戸籍法(昭和22年法律第224号)の規定に基づき,住民票の写し等を第三者に交付した場合において,事前に登録した者に対し,その交付の事実を通知する制度(以下「本人通知制度」という。)を実施することにより,住民票の写し等の不正請求及び不正取得による個人の権利の侵害の防止を図ることを目的とする。
(定義)
第2条 この要綱において「住民票の写し等」とは,次に掲げるものをいう。
(1) 住基法の規定による住民票の写し,除票の写し,住民票に記載をした事項に関する証明書及び除票に記載をした事項に関する証明書
(2) 住基法の規定による戸籍の附票の写し及び除かれた戸籍の附票の写し
(3) 戸籍法の規定による戸籍の謄本及び抄本,戸籍に記載した事項に関する証明書,除かれた戸籍の謄本及び抄本,除かれた戸籍に記載した事項に関する証明書並びに磁気ディスクをもって調製された戸籍及び除かれた戸籍に記録されている事項の全部又は一部を証明した書面
2 この要綱において「第三者」とは,本人等以外の者若しくはその代理人又は本人等の代理人をいう。ただし,国又は地方公共団体の機関の場合はこの限りでない。
3 前項の「本人等」とは,住民票の写し又は住民票記載事項証明書を交付する場合にあっては,当該住民票に記載されている者又はその者と同一世帯に属する者をいい,戸籍の附票の写し又は戸籍謄本等を交付する場合にあっては,戸籍の附票若しくは戸籍に記載されている者又はその配偶者,直系尊属若しくは直系卑属をいう。
(対象者)
第3条 本人通知制度による登録の対象となる者(以下「対象者」という。)は,登録の申出時において,次の各号のいずれかに該当する者とする。
(1) 住基法の規定により本町の住民基本台帳又は戸籍の附票に記録されている者(消除された住民票又は除かれた戸籍の附票に記録されている者を含む。)
(2) 戸籍法の規定により,本町の戸籍(除かれた戸籍を含む。)に記載又は記録されている者
2 前項の規定にかかわらず,国内に住所を有しない者,死亡した者又は失踪の宣言を受けた者は,対象者としない。
(登録の申請等)
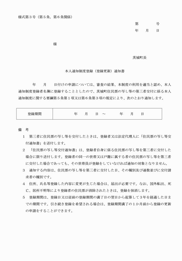
第4条 本人通知制度を利用しようとする者は,本人通知制度登録(登録更新)申請書(様式第1号。以下「申請書」という。)により,町長に登録を申請しなければならない。
2 前項の規定による申請を行う対象者及びその代理人(以下これらを「申請者」という。)は,個人番号カード,旅券,運転免許証その他の官公署が発行した免許証,許可証,資格証明書等(本人の写真が貼付されたものに限る。)であって,申請者本人であることを証するため町長が適当と認める書類(以下「本人確認書類」という。)を提示し,又は提出しなければならない。
(1) 法定代理人 戸籍謄本その他法定代理人の資格を証明する書類。ただし,本町に備付けの公簿等により法定代理人であることを確認することができるときは,これを省略することができる。
(2) 法定代理人以外の者 委任状
(1) 疾病その他やむを得ない理由により申請書を直接提出することができないとき。
(2) 他の市区町村に居住しているとき。
2 前項の規定により登録された者(以下「登録者」という。)の登録期間は,当該登録をした日から起算して3年を経過する日までの期間とする。
(登録の更新)
第6条 登録者は,登録期間の満了後も当該登録を継続しようとするときは,当該登録期間の満了の日の1月前から満了の日までの間に,申請書により町長に登録の更新を申請しなければならない。
2 前項の規定により登録の更新を申請し,登録が更新された場合の登録期間は,従前の登録期間の満了日の翌日から起算して3年を経過する日までの期間とする。
(登録の変更等)
第7条 登録者は,氏名,住所その他の登録事項に変更が生じたとき,又は本人通知制度の登録を廃止しようとするときは,本人通知制度登録変更(廃止)届出書(様式第4号)により町長に届け出なければならない。
(1) 住基法第12条の3第4項第5号(住基法第15条の4第5項,第20条第5項又は第21条の3第5項の規定において準用する場合を含む。)に規定する政令で定める業務に係る申出により交付したとき。
(2) 戸籍法第10条の2第4項各号又は第5項(同法第12条の2の規定において準用する場合を含む。)に掲げる業務に係る請求により交付したとき。
(3) 債権者等による請求で交付したとき。
(4) 前各号に掲げるもののほか,町長が通知しないと認める特別な理由があるとき。
(登録の抹消)
第9条 町長は,次の各号のいずれかに該当するときは,当該登録者に係る登録を抹消するものとする。
(1) 登録者から第7条第1項の規定による登録の廃止の届出があったとき。
(2) 第7条第1項の規定による変更の届出を怠ったことにより,交付通知が返戻されたとき。
(3) 登録者が死亡し,又は失踪の宣言を受けたとき。
(4) 登録者が国外に転出したとき。
(5) 登録者の住民票が住民基本台帳法施行令(昭和42年政令第292号)第12条第1項の規定により職権で消除されたとき。
(6) 前各号に掲げるもののほか,町長が登録を抹消する必要があると認めたとき。
(補則)
第10条 この要綱に定めるもののほか,必要な事項は,町長が別に定める。
附則
この要綱は,令和6年10月1日から施行する。




