○茨城町行政財産の使用料徴収条例施行規則
令和2年3月31日
規則第19号
(目的)
第1条 この規則は,茨城町行政財産の使用料徴収条例(平成17年茨城町条例第5号。以下「条例」という。)の施行について必要な事項を定めるものとする。
(使用許可の期間)
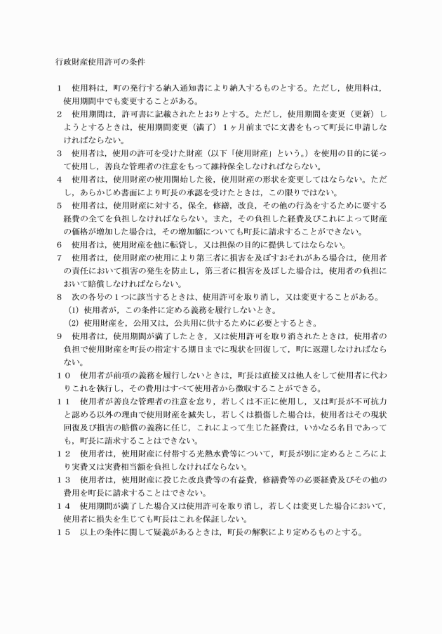
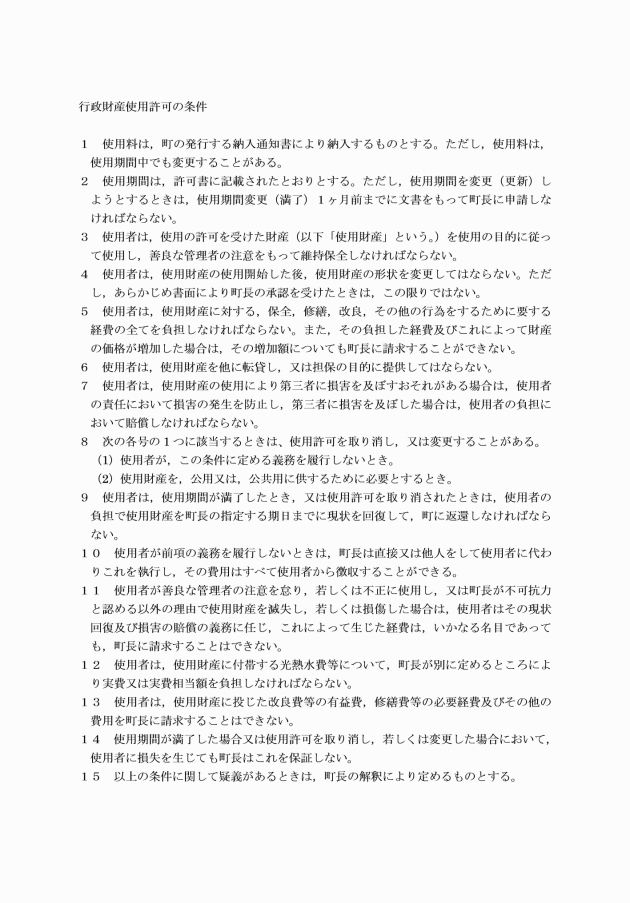
第3条 行政財産の使用許可期間は,1年以内とする。ただし,町長が特に必要があると認めた場合は,この限りでない。
(使用許可の取消等)
第4条 町長は,行政財産の使用許可を取消し,又は変更するときは,行政財産使用許可取消(変更)通知書(様式第5号)を使用者に交付するものとする。
2 町長は,使用料の減額又は免除を決定したときは行政財産使用料減額・免除決定通知書(様式第7号)を交付するものとする。
3 減額・免除する場合の減額・免除対象団体,用途及び減免割合は,別表に定めるところによる。ただし,特別な事情がある場合は,この限りではない。
(使用料の還付)
第6条 町長は,条例第9条ただし書きの規定に基づき,町の都合により,使用許可を取り消したときは,行政財産使用料還付通知書(様式第8号)を使用者に交付するものとする。
(委任)
第7条 この規則に定めるもののほか,必要な事項は,町長が別に定める。
附則
(施行期日)
1 この規則は,令和2年4月1日から施行する。
(経過措置)
2 この規則の施行の日の前日までに,使用料の許可を受けている者に係る使用料については,当該許可に係る使用の期間が満了するまでの間は,なお従前の例による。
附則(令和5年規則第1号)
(施行期日)
1 この規則は,令和5年4月1日から施行する。
(経過措置)
2 この規則の施行の際現にこの規則による改正前のそれぞれの規則の規定に基づき提出されている申請書,申出書その他これらに類するもの(以下この項において「申請書等」という。)は,この規則による改正後のそれぞれの規則の規定に基づき提出された申請書等とみなす。
3 この規則の施行の際現にこの規則による改正前のそれぞれの規則の規定に基づいて作成されている用紙は,当分の間,適宜修正のうえ使用することができる。
附則(令和7年規則第15号)
この規則は,令和7年4月1日から施行する。
別表(第5条関係)
減免対象団体 | 用途 | 減免割合 | |
国及び他の地方公共団体 | 国,都道府県,市町村,特別区,これらの組合,財産区等 | 直接公用又は公共用に供する場合 | 10割以内 |
上記以外の場合 | 5割 | ||
その他公共団体 | 各種公団,公庫等,公共組合である土地改良区,土地区画整理組合,健康保険組合等 | 直接公用又は公共用に供する場合 | 10割以内 |
上記以外の場合 | 5割 | ||
公共的団体 | 自治会,青年団,教育会,PTA,婦人会,各種文化団体,漁業協同組合,農業協同組合等 | 直接公用又は公共用に供する場合 | 10割以内 |
上記以外の場合 | 5割 | ||
その他町長の認める団体 | 町長の定める割合 | ||









