○茨城町既存高齢者施設等のブロック塀改修支援事業費補助金交付要綱
令和元年5月31日
要綱第31号
(趣旨)
第1条 この要綱は,茨城町(以下「町」という。)内の既存高齢者施設等の防災・減災対策を推進するため,ブロック塀の改修等の事業に係る補助金(以下「補助金」という。)の交付に関し,必要な事項を定めるものとする。
(補助対象事業者)
第2条 補助金の交付対象となる事業者(以下「補助対象事業者」という。)は,次の町内既存高齢者福祉施設等においてブロック塀の改修等を行う事業者であり,地域介護・福祉空間整備等施設整備交付金実施要綱(平成31年3月11日付け老発0311第5号厚生労働省老健局長通知の別紙)に基づき作成した防災・減災等事業整備計画によって町長が選定し,かつ,国から補助金の交付の内示を受けた事業者とする。
(1) 地域密着型通所介護事業所
(2) 認知症高齢者グループホーム
(3) 地域包括支援センター
(補助対象事業者の要件)
第3条 補助対象事業者は,次に掲げる要件に該当するものとする。
(1) 前条に規定する事業を行う民間事業者等であること。
(2) 申請者が町税(個人及び法人)を滞納していないこと。
(3) 事業に係る土地,建物等の物件の賃貸契約を締結している場合は,当該物件の所有者の同意が得られていること。
(補助対象経費)
第4条 補助金の対象は,既存高齢者施設等の防災・減災対策を推進するためのブロック塀の改修等に係る事業費とする。
2 補助金の交付の対象となる経費(以下「補助対象経費」という。)は,工事費又は工事請負費及び工事事務費(工事施工のため直接必要な事務に要する費用であって,旅費,消耗品費,通信運搬費,印刷製本費及び設計監督料等をいい,その額は,工事費又は工事請負費の2.6%に相当する額を限度額とする。)。
ただし,別の負担(補助)金等において別途補助対象とする費用を除き,工事費又は工事請負費には,これと同等と認められる委託費,分担金及び適当と認められる購入費等を含む。
(補助金の額の算定方法)
第5条 補助金の額は,予算の範囲内で採択することとし,補助対象経費の実支出額と総事業費から寄付金その他の収入額(社会福祉法人等の営利を目的としない法人の場合は,寄付金収入額を除く。以下同じ。)を控除した額とを比較して少ない方の額に4分の3を乗じて得た額を交付額とする。ただし,1,000円未満の端数が生じた場合は,これを切り捨てるものとする。
(交付等の申請)
第6条 補助対象事業者は,補助金の交付を受けようとするときは,茨城町既存高齢者施設等のブロック塀改修支援事業費補助金交付申請書(様式第1号)に,次に掲げる書類を添えて,別に定める期日までに町長に提出しなければならない。
(1) 事業計画書(様式第2号)
(2) 交付申請額内訳書(様式第3号)
(3) 工事に係る設計図・導入予定設備・備品の資料
(4) 設置箇所を明示した平面図及び写真
(5) 契約書(案)
(6) 建物が借家の場合は,貸主の承諾書
(7) 工程表
(8) 収入支出予算書抄本
(9) その他,町長が必要と認める書類
(交付の条件)
第8条 補助金の交付決定には,次の条件が付されるものとする。
(1) 町長の承認を受けて財産を処分することにより収入があった場合には,その収入の全部又は一部を町に納付させることがある。
(2) 補助事業により取得し,又は効用の増加した財産については,補助事業の完了後においても,善良な管理者の注意をもって管理するとともに,その効率的な運用を図らなければならない。
(3) 補助事業を行うために建設工事の完成を目的として締結するいかなる契約においても,契約の相手方が当該工事を一括して第三者に請け負わせることを承諾してはならない。
(4) この補助金に係る補助金の交付と対象経費を重複して,お年玉付き郵便葉書等寄付金配分金の補助金の交付を受けてはならない。
(5) 補助事業の内容を変更(軽微な変更を除く。)する場合には,町長の承認を受けなければならない。
(6) 補助事業を中止し,又は廃止する場合には,町長の承認を受けなければならない。
(7) 補助事業が予定の期間内に完了しない場合又は補助事業の遂行が困難になった場合には,速やかに町長に報告してその指示を受けなければならない。
(8) 補助事業により取得し,又は効用の増加した不動産及びその従物並びに補助事業により取得し,又は効用の増加した単価30万円以上の機械,器具及びその他の財産については,補助金等に係る予算の執行の適正化に関する法律施行令(昭和30年政令第255号。以下「適化法施行令」という。)第14条第1項第2号の規定により厚生労働大臣が別に定める期間を経過するまで,町長の承認を受けないでこの補助金の交付の目的に反して使用し,譲渡し,交換し,貸し付け,担保に供し,取壊し,又は廃棄してはならない。
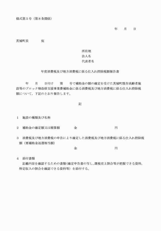
(9) 補助事業完了後に消費税及び地方消費税の申告によりこの補助金にかかる消費税及び地方消費税に係る仕入控除税額が確定した場合(仕入控除税額が0円の場合を含む。)は,年度消費税及び地方消費税に係る仕入れ控除税額報告書(様式第5号)により速やかに,遅くとも補助事業完了日の属する年度の翌々年度の6月30日までに町長に報告しなければならない。なお,補助事業を実施する者(以下「補助事業者」という。)が全国的に事業を展開する組織の一支部(又は一支社,一支所等)であって,自ら消費税及び地方消費税の申告を行わず,本部(又は本社,本所等)で消費税及び地方消費税の申告を行っている場合は,本部の課税売上割合等の申告内容に基づき報告を行うこと。また,補助金に係る仕入控除税額があることが確定した場合には,当該仕入控除税額を町に返還しなければならない。
(10) 補助事業者は,補助事業に係る収入及び支出を明らかにした帳簿を備え,当該収入及び支出について証拠書類を整理し,当該帳簿及び証拠書類を補助金の額の確定の日(補助事業の中止又は廃止の承認を受けた場合には,その承認を受けた日)の属する年度の終了後5年間保管しておかなければならない。ただし,補助事業により取得し,又は効用の増加した単価30万円以上の財産がある場合は,前記の期間を経過後,当該財産の財産処分が完了する日,又は適化法施行令第14条第1項第2号の規定により厚生労働大臣が別に定める期間を経過する日のいずれか遅い日まで保管しておかなければならない。
(11) 補助事業者が補助事業を行うために締結する契約の相手方及びその関係者から,寄付金等の資金提供を受けてはならない。ただし,共同募金会に対してなされた指定寄付金を除く。
(12) 補助事業者が補助事業を行うために締結する契約については,一般競争入札に付するなど,町が行う契約手続の取扱いに準拠しなければならない。
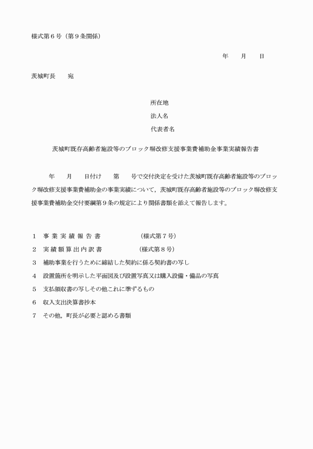
(事業実績報告)
第9条 補助金の交付決定を受けた補助事業者は,事業の完了の日から起算して1月を経過した日(事業の中止又は廃止の承認を受けた場合には,当該承認の通知を受理した日から起算して1月を経過した日)又は当該年度の3月31日のいずれか早い日までに,茨城町既存高齢者施設等のブロック塀改修支援事業費補助金事業実績報告書(様式第6号。以下「実績報告書」という。)に次に掲げる書類を添えて町長に提出しなければならない。
(1) 事業実績報告書(様式第7号)
(2) 実績額算出内訳書(様式第8号)
(3) 補助事業を行うために締結した契約に係る契約書の写し
(4) 設置箇所を明示した平面図及び設置写真又は購入設備・備品の写真
(5) 支払領収書の写しその他これに準ずるもの
(6) 収入支出決算書抄本
(7) その他,町長が必要と認める書類
2 町長は,前項の請求があったときは,補助事業者に補助金を交付しなければならない。
(補助事業に係る調査等)
第12条 町長は,必要があると認めたときは,地方自治法(昭和22年法律第67号)第221条第2項の規定に基づき,随時状況の調査を行い,必要な事項について報告を求めることができる。
(補助金の取消し)
第13条 町長は,補助事業者が次のいずれかに該当したときは,補助金の交付の決定の全部又は一部を取り消すことができる。
(1) 虚偽その他不正の手段により補助金の交付の決定又は交付を受けたとき。
(2) 補助金を他の用途に使用したとき。
(3) 補助金の交付決定の内容若しくはこれに付した条件又は法令に違反したとき。
(4) 補助金交付を受ける権利を第三者に譲渡し,又は担保に供したとき。
(補助金の返還)
第14条 町長は,補助金の交付の決定を取り消した場合において,補助事業の当該取消しに係る部分に関し,既に補助金が交付されているときは,期限を定めて,その全部又は一部の返還を命ずるものとする。
2 町長は,補助事業者に交付すべき補助金の額を確定した場合において,既にその額を超える補助金が交付されているときは,期限を定めてその超える部分の返還を命ずるものとする。
(補則)
第15条 この要綱に定めるもののほか,必要な事項は,別に定める。
附則
この要綱は,公布の日から施行する。
附則(令和3年要綱第46号)
この要綱は,公布の日から施行し,改正後の茨城町既存高齢者施設等のブロック塀改修支援事業費補助金交付要綱の規定は,令和3年4月1日から適用する。
附則(令和5年要綱第26号)
(施行期日)
1 この要綱は,令和5年4月1日から施行する。
(経過措置)
2 この要綱の施行の際現にこの要綱による改正前のそれぞれの要綱の規定に基づき提出されている申請書,申出書その他これらに類するもの(以下この項において「申請書等」という。)は,この要綱による改正後のそれぞれの要綱の規定に基づき提出された申請書等とみなす。
3 この要綱の施行の際現にこの要綱による改正前のそれぞれの要綱の規定に基づいて作成されている用紙は,当分の間,適宜修正のうえ使用することができる。










