○茨城町経営所得安定対策等推進事業費補助金交付要綱
平成30年11月5日
要綱第70号
(趣旨)
第1条 この要綱は,経営所得安定対策を円滑に推進するため,茨城町経営所得安定対策等推進事業(以下「本事業」という。)を実施する茨城町農業再生協議会(以下「町協議会」という。)に対し本事業の実施に要する経費について,予算の範囲内において茨城町経営所得安定対策等推進事業費補助金(以下「補助金」という。)を交付するものとし,その交付に関しては,茨城町補助金等交付規則(平成5年茨城町規則第33号。以下「規則」という。)に定めるもののほか,この要綱に定めるところによるものとする。
(交付対象経費及び補助金の額)
第2条 補助金の交付対象となる経費及び補助金の額は,別表のとおりとする。
(補助金の交付申請)
第3条 本事業の補助金の交付申請に当たっては,茨城町農業再生協議会会長(以下「町協議会長」という。)は茨城町経営所得安定対策等推進事業費補助金交付申請書(様式第1号)に次に掲げる書類を添えて町長に提出しなければならない。
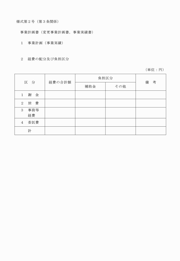
(1) 事業計画書(様式第2号)
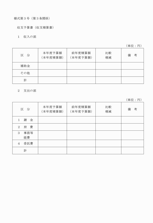
(2) 収支予算書(様式第3号)
2 規則第8条第1項第1号及び第2号に規定する変更は,茨城町経営所得安定対策等推進事業費補助金の交付対象となる経費の3割を超える増減又は別表に掲げる経費区分のうち4の経費の3割を超える増減とする。
(概算払の請求)
第6条 町協議会長は,補助金の概算払を受けようとするときは,茨城町経営所得安定対策等推進事業費補助金概算払請求書(様式第7号)(以下「補助金概算払請求書」という。)を作成し,町長に提出しなければならない。
2 町長は,前項の規定による請求を受けた場合は,その内容を審査し,補助事業の円滑な遂行上必要と認めるときは,概算払により補助金を交付することができる。
2 町長は,前項に定める時期のほか,推進事業の円滑な執行を図るため必要があると認めるときは,町協議会長に対して当該補助事業の遂行状況報告を求めることができる。
(指示及び検査)
第8条 町長は,町協議会長に対し,必要な指示をし,又は関係書類,帳簿等の検査を行うことができる。
(補助金の交付請求及び実績報告)
第9条 補助金の交付の決定を受けた町協議会長は,補助事業の完了した日から起算して30日を経過した日又は補助金の交付を決定した年度の3月31日までのいずれか早い日までに茨城町経営所得安定対策等推進事業費補助金実績報告書(様式第9号)に次に掲げる書類を添えて町長に提出しなければならない。
(1) 茨城町経営所得安定対策等推進事業費補助金交付請求書(様式第10号)
(2) 事業実績書(様式第2号)
(3) 収支精算書(様式第3号)
2 町長は,町協議会長に交付すべき補助金の額を確定した場合において,既にその額を超える補助金が交付されているときは,その超える部分の補助金の返還を命ずるものとする。
3 前項の補助金の返還期限は,当該命令のなされた日から20日以内の日とし,期限内に納付が無い場合は,未納に係る金額に対して,その未納に係る期間に応じて年利10.95パーセントの割合で計算した遅延金を徴するものとする。
(交付決定の取消し等)
第11条 町長は,規則第12条各号のいずれかに該当すると認めるときは,交付の決定の全部又は一部を取り消すことができる。
2 町長は,前項の規定による取消しをした場合において,既に当該取消しに係る部分に対する補助金が交付されているときは,期限を付して当該補助金の全部又は一部の返還を命ずるものとする。
3 町長は,前項の返還を命ずる場合には,その命令に係る補助金の受領の日から納付の日までの期間に応じて,年利10.95%の割合で計算した加算金の納付を合わせて命ずるものとする。
5 町長は,第1項の規定による取り消しを行った場合は,速やかにその旨を町協議会長に通知するものとする。
(契約等)
第12条 町協議会長は,推進事業の一部を他の者に委託する場合は,本要綱の各項を内容とする実施に関する契約を締結し,町長に届けなければならない。
2 町協議会長は,推進事業を遂行するため,売買,請負その他の契約をする場合は,一般の競争に付さなければならない。ただし,推進事業の運営上,一般競争に付することが困難又は不適当である場合は,指名競争に付し,又は随意契約をすることができる。
(帳簿等の補完)
第13条 町協議会長は,帳簿及び証拠書類又は証拠物を,当該補助事業終了の年度の翌年度から起算して5年間整備・保管しなければならない。
(補則)
第14条 この要綱に定めるもののほか,必要な事項は,別に定める。
附則
この要綱は,平成31年4月1日から施行する。
附則(令和5年要綱第26号)
(施行期日)
1 この要綱は,令和5年4月1日から施行する。
(経過措置)
2 この要綱の施行の際現にこの要綱による改正前のそれぞれの要綱の規定に基づき提出されている申請書,申出書その他これらに類するもの(以下この項において「申請書等」という。)は,この要綱による改正後のそれぞれの要綱の規定に基づき提出された申請書等とみなす。
3 この要綱の施行の際現にこの要綱による改正前のそれぞれの要綱の規定に基づいて作成されている用紙は,当分の間,適宜修正のうえ使用することができる。
別表(第2条関係,第5条関係)
推進事業の交付対象となる経費 | 補助金の額 | |
区分 | 内容 | |
1 謝金 | 作付状況の確認等への協力,交付申請書・営農計画書等の配布等並びに協議会会員,会員以外の専門家及び指導員として依頼した者(以下「外部専門家」という。)の会議等への参加に対する謝金及び報償費 等 | 定額 |
2 旅費 | 本対策の推進,指導及び研修等に要する外部専門家及び事務局員等への交通費及び宿泊費 等 | |
3 事務等経費 | 印刷製本費,通信運搬費,光熱水料,雑役務費(水田情報等の整備,事業運営システムの整備・改良等)消耗品費(自動車等の燃料費を含む。),借料・損料(会場借料,パソコン等のリース料等),会議費(弁当代・お茶代は除く。),備品費,賃金(正規職員の超過勤務に対して支払う対価,臨時雇用職員に対して支払う対価)及び共済費(臨時雇用者の賃金に係る社会保険料及び児童手当拠出金) 等 | |
4 委託費 | 町協議会が実施する事業の一部を他のものに委託する場合における当該委託に要する経費 | |










