○茨城町建設工事低入札価格調査手続き
平成30年3月31日
総務部長決裁
低入札価格調査制度の効率的・客観的な運用を図るため,「茨城町低入札価格調査制度実施要綱(平成30年茨城町要綱第25号。以下,「要綱」という。)第8条から第10条までの調査手続についての詳細を定める。
1 説明責任
当該入札価格で契約内容に適合した履行が可能であることの説明責任は調査対象者にあり,説明の機会は原則2回までとする。この機会において合理的な説明がない場合は履行不能と判断して「失格」とする。(茨城町(以下「町」という。)が履行不能の立証をすることは要しない。)
2 調査の実施
低入札調査委員会の財政課長等は,要綱第8条第1項に規定する低入札価格調査等を行った後,調査対象者から提出された低入札調査表(要綱様式第2号)及び各種調査表(要綱様式第2―1号~第2―11号)の回答項目に対する説明内容の合理性を判断し,要綱の規定により茨城町建設工事等入札・契約審査会(以下「審査会」という。)に審査を求めるものとする。
3 調査の手順
(1) 回答書及び低入札価格調査用工事費内訳書
別途事前提出を義務付けている場合を除き,財政課長等は,入札終了後速やかに,調査対象者に対し,提出期限(通知の日から原則3日以内(休日を除く))を定めて,低入札調査表,低入札価格調査用工事費内訳書(要綱様式第2―1号。以下「工事費内訳書」という。)(町の仕様書に対応したもの)及び各種調査表(要綱様式第2―2号~第2―11号)の提出を入札価格に係る調査について(要綱様式第1号)により求める。
ただし,要綱第8条第4項又は同条第5項に該当する場合は,書類の提出を省略することできる。
(2) 回答書及び積算内訳書の分析・検討
財政課長等は,第1回目の事情聴取までの間に,調査対象者から提出された各種調査表及び工事費内訳書の内容を精査し,町の積算との比較等により疑問点・問題点及び事情聴取項目を整理し,併せて信用状況について調査を行う。
ただし,各種調査表及び工事費内訳書を精査した結果,要綱第8条第4項の規定により,要綱に定める判断基準(以下「低入札価格調査判断基準」という。)のうち,失格基準価格に該当することが確認できる場合は,事情聴取等を省略し,速やかに(6)の手続きに移行する。
(3) 第1回事情聴取
財政課長等は,(1)で提出を求めた低入札調査表及び各種調査表等を受理した翌日から起算して原則4日以内(休日を除く。)に,内容を精査した結果,追加で提出させる必要があると判断した説明書類を提出させる。これらに基づき,(2)で整理した疑問点・問題点について調査対象者から説明を求める。(事情聴取の日時等については,入札価格に係る事情聴取について(様式第1号)により通知する。
事情聴取終了後においては,聴取の内容を精査し,第2回目の事情聴取すべき項目を確認事項(様式第2号別紙)に取りまとめる。
なお,第2回目の事情聴取を行う必要がないと判断される場合は,速やかに(6)の手続きに移行する。
また,競争参加資格確認を事後審査としている入札において,競争参加資格がないことが確認できた場合はその者の入札は無効として取扱い,その者の調査を打ち切る。
(4) 確認書の作成と通知
町長は,(3)で作成した確認事項を,低入札価格調査制度調査事項の確認について(通知)(様式第2号)により調査対象者に通知する。この際,説明書類の提出期限を記載する((5)参照)。
(5) 第2回事情聴取
町長が,確認事項を通知した翌日から起算して原則3日以内(休日を除く)に確認書の内容に対する説明書類を低入札価格調査制度調査事項の確認について(様式第3号)により提出させ,これらに基づき調査対象者から説明を求める。
なお,聴取日は原則書類提出日とするが,これが困難な場合は書類提出後可能な限り速やかに実施するものとする。
(6) 調査内容の審査
財政課長等は,調査終了後速やかに,要綱第10条の手続きを行うものとする。ただし,低入札価格調査判断基準のうち失格基準価格に該当する場合は,要綱第8条第4項の規定に基づき,調査委員会に係る手続きを省略するものとする。
なお,審査会において,追加の事情聴取の指示があった場合は,財政課長は,追加の事情聴取の確認事項を決定し,低入札価格調査制度調査事項の確認について(通知)により確認事項を調査対象者に通知する。
確認事項を通知した翌日から起算して原則3日以内(休日を除く。)に確認書の内容に対する説明書類を低入札価格調査制度調査事項の確認について,により提出させこれらに基づき調査対象者から説明を求める。
(7) その他の実施不可能の判断
財政課長等は,調査対象者が各種調査表等の提出を指定の期日までに提出しない場合,又は事情聴取に応じない場合は,審査会に諮り「失格」とする。なお,このような対応がなされた場合は,不誠実な行為とみなし,指名停止の措置を講じることとなるので,財政課長は経緯等を取りまとめることとする。(様式任意)
4 判断基準等について
低入札価格調査判断基準による判断の際は,以下の(1)~(4)に留意のうえ,調査を行うものとする。
(1) 低入札価格調査判断基準に定める”失格基準価格”について
入札時に提出された工事費内訳書又は低入札価格調査用工事費内訳書(要綱様式第2―1号)より,失格基準価格に該当することが確認できた場合は,事情聴取等に係る手続きを省略し,審査会に諮り「失格」とする。
(2) 低入札価格調査判断基準に定める”その他の判断基準”について
事情聴取等,調査を行った結果,その他判断基準に該当すると判断される事項が確認できた場合は,審査会に諮り「失格」とする。
(3) 指名停止措置について
以下のア,イのいずれかに該当すると判断された場合は,審査会に諮り「失格」としたうえ,不誠実な行為とみなし,指名停止措置をとることとする。なお,アについては要綱別表に定めるその他の判断基準(1),イについては同基準(9)に該当するものとして取り扱うこととする。
ア 各種調査表等を指定の期日までに提出しないとき。
イ 調査対象者が事情聴取に応じないとき。
(4) その他留意事項
調査対象者が提出した要鋼様式第2―6号等から,最低賃金法(昭和34年法律第137号)に基づき定める茨城県最低賃金を下回っていることが確認できた場合,要綱別表のその他の判断基準(4)に該当するものとして取り扱うこととする。
5 契約後のフォローアップ
低入札価格調査等を経て落札された工事について,契約時に確実な業務履行,調査内容に整合した工事の施工に努める旨の確約書を提出させる(別添記載例)。
工事着手後は,以下(1)及び(2)により,低入札価格調査時に提出された①から③の各種調査表の内容との整合性を確認するとともに,元請下請関係の調査を行い,契約後のフォローアップを行う。ただし,設計金額が2,500万円以下及び町長が調査を必要と認めない場合は低入札価格調査等を省略することができる。
① 下請予定業者名,下請予定金額及び労務費の整合性
・低入札価格調査用工事費内訳書(要綱様式第2―1号)
・労務者の具体的供給見通し(要綱様式第2―6号)
・下請予定業者名及び予定下請金額(要綱様式第2―11号)
② 手持ち資材及び購入資材の整合性
・手持ち資材の状況(要綱様式第2―3号)
・資材購入先及び購入先と入札者の関係(要綱様式第2―4号)
③ 使用機械及び設備の整合性
・手持ち機械及び手持ち設備の状況(要綱様式第2―5号)
また,下請負人や下請代金額が,下請予定業者名及び予定下請金額と異なる場合は,次の点に注意し,下請予定業者名及び予定下請金額の変更に関する理由書(様式第4号)を提出させる。
① 調査の際に提出された各種調査表の内容と,工事実施の際の下請負額の妥当性について確認。
② 調査の際に提出された各種調査表に記載のない新たな一次下請負人に関する下請承認については,当該下請契約の妥当性を確認。
③ 直接元請負人が,工事着手後に下請割合を大幅に増やす場合には,その妥当性を確認。なお,次のいずれかを満たしていなければ原則として認めないこと。
ア 入札時における予定下請金額に対し,下請負額の増加分が当初下請予定金額の総額の3割に満たないこと。
イ 工事内容の変更に伴う新たな工種の追加など下請負額の増加分に相当する工事量増加等の相応の理由があること(アの場合を除く)。
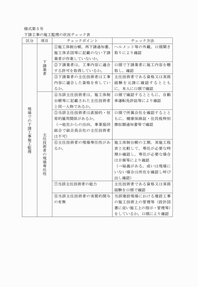
(1) 下請工事の施工監理の状況(適正な施工体制の確保・適正な技術者の配置・一括下請負の有無)
下請工事の施工監理の状況チェック表(様式第5号)により,施工現場において聞き取り調査を行う。
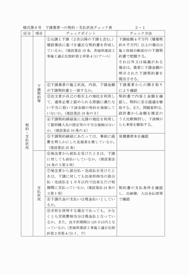
(2) 下請業者との契約状況及び代金支払状況
①下請契約等・・・下請業者への契約・支払状況チェック表(様式第6号)により,施工現場において調査を行う。
②支払状況等・・・下請業者への契約支払状況チェック表により,工事完成後に下請業者への支払状況調査表(別紙調査表①),下請業者の代金受取状況調査表(別紙調査表②)及び再下請業者への支払状況調査表(別紙調査表③)による調査を行い,施工中の調査内容との整合を確認する。
6 低入札価格調査等の対象外となった案件の取り扱い
要綱第2条の規定により対象外となった案件については,契約者から確約書(様式任意)の提出を求める。
これらの低入札価格調査等に協力しない場合や虚偽の回答をした場合,各種調査表の回答内容と実施状況が大きく乖離した場合は,契約違反等として指名停止等の措置を考慮する。
確認の結果,各調査時の説明と大幅に異なる場合で,合理的な理由が認められない場合(下請業者等への低価格のしわ寄せがされていると認められる場合)は,工事主管課長は,財政課長にその状況を報告することとする。
附則
この調査手続は,平成30年4月1日から施行し,同日以降に起工する工事について適用する。
附則(令和5年総務部長決裁)
この調査手続は,令和5年4月1日から施行する。
附則(令和7年総務部長決裁第1号)
この調査手続きは,令和7年6月1日から施行する。
低札価格調査手続フロー図(工事)












