○茨城町行政バス使用管理規程
平成29年3月31日
訓令第3号
茨城町行政バス使用管理規程(平成23年茨城町訓令第3号)の全部を改正する。
(目的)
第1条 この訓令は,茨城町行政バス(以下「行政バス」という。)の使用及び管理に関し,必要な事項を定め,行政バスの円滑適切な運行を図ることを目的とする。
(使用の基準)
第2条 行政バスは,次に定めるところにより使用を許可するものとする。
(1) 町の執行機関及び議会がその職務を遂行する為に使用するとき。
(2) 公共団体が主催又は企画した行事に参加するとき。
(3) 町議会議員及び町職員の福利厚生事業に使用するとき。
(4) 公共的団体(以下「団体」という。)が,別記に定める基準に従って使用するとき。ただし,親睦を目的とした事業を行うために使用する場合を除く。
(5) 前各号に掲げる場合のほか,町長が行政執行上,行政バスを使用することが有効かつ適切と認めるとき。
(使用の制限)
第3条 行政バスの使用に当たっては,原則として,次に掲げる事項の制限を設けるものとする。ただし,町長が特に必要と認めるときは,この限りでない。
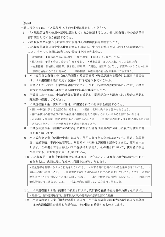
(1) 走行距離 1日当たり350キロメートル以内
(2) 使用期間 1日限り(日帰り)
(3) 使用時間 午前8時30分から午後5時まで
(4) 乗車人員 20人以上,40人定員以内
(5) 使用範囲 茨城県,福島県,栃木県,群馬県,千葉県,埼玉県。ただし,千葉県へ向かうために経路として東京都を通過することは認める。
(6) 年齢制限 6歳未満の乳幼児の乗車は,原則としてできないものとする。
(運休日)
第4条 行政バスの運休日は,次に掲げるとおりとする。ただし,町長が特に必要と認めるときは,この限りでない。
(1) 日曜日及び土曜日
(2) 国民の祝日に関する法律(昭和23年法律第178号)に規定する休日
(3) 1月2日から1月4日まで及び12月28日から12月31日まで
(4) 車両整備に必要な日
(使用申請)
第5条 行政バスの使用を申請できる者(以下「申請者」という。)は,次に掲げる者とする。
(2) 第2条第4号に規定するものは,行政バスを使用する団体の責任者とする。
3 申請書の受付期間は,行政バス使用予定日の3ヶ月前から14日前までとする。ただし,緊急の用務による場合は,この限りでない。
4 申請者は,第2項の申請を行う前に仮予約を行うものとし,仮予約は,使用予定日の6ヶ月前から行えるものとする。ただし,特に必要と認める場合はこの限りではない。
2 行政バスの使用は,公用の使用を優先する。ただし,公用の使用申込みの際,当該申込みの使用日と既に使用の許可申請又は許可をした団体による公用以外の使用日が重複した場合においては,公務上の特別な理由がある場合を除き,この限りでない。
(1) 個人の利益に供すると認められるとき。
(2) 団体の営利に供すると認められるとき。
(4) 安全運転又は公益上特に必要があると認められるとき。
(5) 使用許可の目的又は条件に違反したと認められるとき。
(6) 前各号に掲げる場合のほか,町長が不適当と認めるとき。
(使用許可の取消)
第8条 町長は,行政バスの使用を許可した後において,前条第1項各号のいずれかに該当することが認められたときは,使用許可を取り消すものとする。
(使用の中止)
第9条 町長は,行政バスの使用を許可した後において,災害,気象状況,交通事情,車両の故障等により行政バスの運行が困難と認めるときは,申請者に使用できない旨を速やかに通知するものとする。この場合において,申請者は,町長に代替バス等の要請をすることができない。
(乗車責任者の遵守事項)
第10条 行政バスの乗車責任者は,行政バスの使用に当たって,次に掲げる事項を遵守しなければならない。
(1) 安全運転を阻害するような行為をしないこと。
(2) 乗車名簿に記載のない者を乗車させないこと。
(3) 運転手の指示に従うこと。
(4) 申請書に記載した運行経路をむやみに変更しないこと。ただし,道路状況等運行上やむを得ないときはこの限りでない。
(5) 車中で飲酒及び喫煙をしないこと。
(6) 凶器その他危険物を持ち込まないこと。
(7) 常に車内を清潔にし,ごみは持ち帰ること。
2 前項の規定を遵守できないときは,運転手は運行を直ちに中止し帰庁するものとする。また,この団体は次回以降行政バスを使用できないものとする。
(使用者負担)
第11条 公用以外に行政バスを使用したときの使用者負担は,次のとおりとする。ただし,町長が特に必要と認めるときは,全額又は一部を減免することができる。
(1) 燃料代(満タンにして返却するものとする。)
(2) 有料道路通行料(実費とする。)
(3) 駐車場使用料(実費とする。)
(4) その他町長が必要と認めた経費
(損害の賠償)
第12条 第2条第4号の規定に基づき使用を許可された使用者は,車体又は車内設備器具を故意又は重大な過失により破損したときは,その損害を賠償しなければならない。
(運転手)
第13条 行政バスは,財政課の運転手が運転する。ただし,町長が特に必要と認めた場合は,運転手以外の者が当該バスを運転することができる。
(運転手の遵守事項)
第14条 運転手は,行政バスの運行に関し,次に掲げる事項を遵守しなければならない。
(1) 整備,点検を行い,運行に支障のないよう良好な状態を常に維持すること。
(2) 道路交通法及び関係法令を遵守し,安全運転に徹すること。
(3) 行政バス運転日誌(様式第6号)を記入し,運転状況を明確にすること。
(4) 帰庁後は,車内の清掃及び忘れ物の確認を行い,所定の場所に格納すること。
(5) 運転手は,安全な運転を継続するために定期的に健康診断を受け健康管理に努めること。
(事故等の対応)
第15条 運転手及び使用者は,運転中に事故が発生したときは,次に掲げる事項を守らなければならない。
(1) 救護等の適切な措置を講ずるとともに直ちに財政課長に報告すること。
(2) 帰庁後速やかに行政バス事故報告書(様式第7号)を記入し,財政課長に報告すること。
(事故等の賠償)
第16条 町は,前条の事故等により運転手及び使用者に損害が発生した場合において,町に賠償責任が生じたときは,町が加入する一般財団法人全国自治協会自動車損害共済でてん補される共済金の範囲内で賠償をするものとする。
(管理事務)
第17条 行政バスの管理事務は,財政課が行う。
(補則)
第18条 この訓令に定めるもののほか,必要な事項は,別に定める。
附則
この訓令は,平成29年4月1日から施行する。
附則(平成30年訓令第4号)
この訓令は,平成30年4月1日から施行する。
附則(令和5年訓令第1号)
(施行期日)
1 この訓令は,令和5年4月1日から施行する。
(経過措置)
2 この訓令の施行の際現にこの訓令による改正前のそれぞれの訓令の規定に基づき提出されている申請書,申出書その他これらに類するもの(以下この項において「申請書等」という。)は,この訓令による改正後のそれぞれの訓令の規定に基づき提出された申請書等とみなす。
3 この訓令の施行の際現にこの訓令による改正前のそれぞれの訓令の規定に基づいて作成されている用紙は,当分の間,適宜修正のうえ使用することができる。
附則(令和7年訓令第8号)
(施行期日)
1 この訓令は,公布の日から施行する。
(経過措置)
2 この訓令の施行の際現にこの訓令による改正前の規定に基づき提出されている申請書は,この訓令による改正後の規定に基づき提出された申請書とみなす。
別記(第2条関係)
公共的団体公用バス使用基準
公共的団体とは,福祉団体,教育団体,公民館活動団体その他町民を構成員とする任意団体で,公益性を有するもの又は営利を目的としないものをいう。
公共的団体(以下「団体」という。)が行政バスを使用する場合は,次の(1)から(3)の基準に該当するものであると,団体を所管する担当課長が認めること。
(1) 次のアからオまでのいずれの基準にも該当すること。
ア 行政上の効果が高いものであること。
イ 公益性を増進させるものであること。
ウ 町として奨励すべきものであること。
エ 同一団体の年度内使用回数が1回以内であること。
オ 団体の規模は行政区単位以上であること。
(2) 次のアからウのいずれかの基準に該当するものであること。
ア 町又は県の代表として参加するものであること。(予選会を経たもの又は主催者から選抜若しくは推薦された場合に限る。)
イ 行政区の使用申請者は区長であること。
ウ 老人クラブ等敬老団体も行政区単位以上の規模であること。
(3) 旅行業法(昭和27年法律第239号)に規定する旅行業又は旅行業者代理業を営む者が同乗しないこと。







