○茨城町家庭的保育事業等の認可に関する要綱
平成27年3月31日
要綱第8号
(趣旨)
第1条 この要綱は,児童福祉法(昭和22年法律第164号。以下「法」という)第34条の15第2項の規定に基づき,茨城町家庭的保育事業等の設備及び運営に関する基準を定める条例(平成26年茨城町条例第25号。以下「条例」という。)に定める基準その他の法令に定めるもののほか,茨城町内の家庭的保育事業等(家庭的保育事業,小規模保育事業,居宅訪問型保育事業又は事業所内保育事業をいう。以下同じ。)の認可に当たって必要な手続き等を定めるとする。
(運営主体)
第2条 家庭的保育事業等の運営主体(以下「運営主体」という。)は,次の各号に掲げるものを除くものとする。
(1) 茨城町暴力団排除条例(平成24年茨城町条例第1号)第2条第1号に規定する暴力団
(2) 同条第2号に規定する暴力団員
(3) 前2号に掲げるものと密接な関係を有する者
(認可の申請)
第3条 家庭的保育事業等に関する認可を受けようとする者は,茨城町家庭的保育事業等認可申請書(様式第1号)に必要書類を添付し,町長に提出しなければならない。
(認可の基準)
第4条 家庭的保育事業等の認可に当たっては,法,条例その他関係法令のほか,次に掲げる基準を満たすものとする。
(1) 児童数の推移,施設等の利用に係る家庭的保育事業等の所在地を含む教育・保育施設及び特定地域型保育事業の整備状況等を十分に勘案し,家庭的保育事業等の設置が必要であると認められるものでなければならない。
(2) 家庭的保育事業等を行うために必要な土地又は建物について,賃与を受ける場合は,安定的な事業の継続性の確保が図られるよう次のいずれかに該当し,賃借料が地域の水準に照らして適正な額以下であること。
ア 建物賃貸借期間が賃貸借契約において3年以上とされている場合
イ その他,町長が安定的な事業の継続性の確保が図られると判断した場合
(変更の届出)
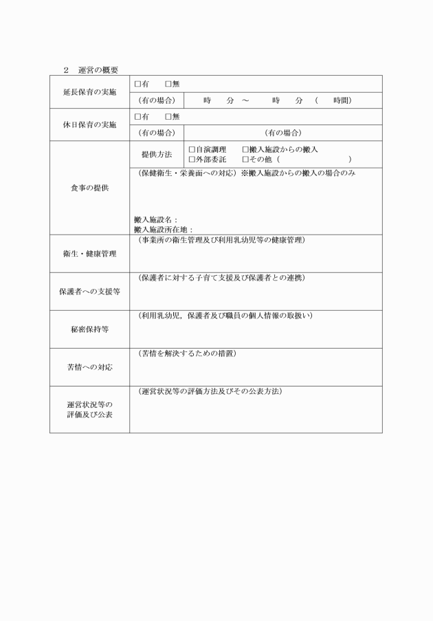
第6条 児童福祉法施行規則(昭和23年厚生省令第11号)第36条の36第1項に規定する事項に変更が生じたときは,茨城町家庭的保育事業等変更届出書(様式第3号)に必要書類を添付し,町長に提出しなければならない。
(廃止又は休止の申請)
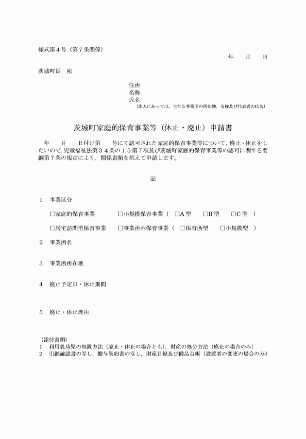
第7条 法第34条の15第7項の規定により,家庭的保育事業等を廃止又は休止しようとする者は,茨城町家庭的保育事業等(休止・廃止)申請書(様式第4号)による申請書を町長に提出しなければならない。
(補則)
第8条 この要綱に定めるもののほか,必要な事項は,別に定める。
附則
この要綱は,平成27年4月1日から施行する。
附則(平成30年要綱第54号)
この要綱は,公布の日から施行する。
附則(令和5年要綱第26号)
(施行期日)
1 この要綱は,令和5年4月1日から施行する。
(経過措置)
2 この要綱の施行の際現にこの要綱による改正前のそれぞれの要綱の規定に基づき提出されている申請書,申出書その他これらに類するもの(以下この項において「申請書等」という。)は,この要綱による改正後のそれぞれの要綱の規定に基づき提出された申請書等とみなす。
3 この要綱の施行の際現にこの要綱による改正前のそれぞれの要綱の規定に基づいて作成されている用紙は,当分の間,適宜修正のうえ使用することができる。










