○茨城町土砂等による土地の埋立て等の規制に関する条例施行規則
平成27年3月31日
規則第18号
茨城町土砂等による土地の埋立て等の規制に関する条例施行規則(平成6年茨城町規則第31号)の全部を改正する。
(趣旨)
第1条 この規則は,茨城町土砂等による土地の埋立て等の規制に関する条例(平成27年茨城町条例第18号。以下「条例」という。)の施行に関し必要な事項を定めるものとする。
(用語)
第2条 この規則において使用する用語は,条例で使用する用語の例による。
(事業主等の措置)
第3条 条例第4条第1項に規定する事業主等が講じる必要な措置とは,次に掲げるものとする。
(1) 事業区域の周辺の住民等に対し,事業の内容について,事前説明を行うこと。このときの事前説明を行う周辺の住民等の範囲は,次に掲げる者を必ず含むものとする。
ア 事業区域の隣接地の地権者
イ 事業区域の排水等を放流する水路等の管理者
ウ 事業区域の所在する区の区長等
(2) 事業の施行に係る苦情,紛争,事故等が生じたときには,誠意をもってその解決又は事故処理等を行うこと。
(条例第5条第2号の規則で定める者)
第4条 条例第5条第2号の規則で定める者は,次に掲げる者とする。
(1) 東日本高速道路株式会社,日本下水道事業団及び自動車安全運転センター
(2) 土地改良法(昭和24年法律第195号)第10条第1項の規定により認可された土地改良区及び同法第77条第2項の規定による認可を受けた土地改良区連合
(3) 土地区画整理法(昭和29年法律第119号)第14条第1項の規定により認可された土地区画整理組合
(4) 地方住宅供給公社法(昭和40年法律第124号)に基づき設立された地方住宅供給公社
(5) 地方道路公社法(昭和45年法律第82号)に基づき設立された地方道路公社
(6) 公有地の拡大の推進に関する法律(昭和47年法律第66号)第10条第1項の規定により設立された土地開発公社
(7) 独立行政法人通則法(平成11年法律第103号)第2条第1項に規定する独立行政法人
(8) 国立大学法人法(平成15年法律第112号)第2条第1項に規定する国立大学法人
(9) 前各号に掲げるもののほか,地方公共団体がその資本金,基本金その他これらに準ずるものを出資している法人であって,土壌の汚染の防止に関し,地方公共団体と同等以上の能力を有する者として町長が認めた者
(1) 定款
(2) 法人の登記事項証明書
(3) 直近の事業年度の事業報告書,財産目録,損益計算書及び貸借対照表
(条例第5条第3号の規則で定める事業)
第5条 条例第5条第3号の規則で定める事業は,次に掲げる事業とする。
(1) 採石法(昭和25年法律第291号)第33条の規定による認可を受けた採取計画に基づく事業
(2) 砂利採取法(昭和43年法律第74号)第16条の規定による認可を受けた採取計画に基づく事業
(3) 廃棄物の処理及び清掃に関する法律(昭和45年法律第137号)第8条第1項の規定による許可を受けた一般廃棄物処理施設及び同法第15条第1項の規定による許可を受けた産業廃棄物処理施設において行う事業
(4) 土壌汚染対策法(平成14年法律第53号)第7条第3項の規定による指示措置等として行う事業又は同法第22条第1項の規定による許可を受けた汚染土壌処理施設において行う事業
(条例第5条第6号の規則で定める事業)
第6条 条例第5条第6号の規則で定める事業は,次に掲げる事業とする。
(1) 非常災害のために必要な応急措置として行う事業
(2) 運動場,駐車場その他の施設の本来の機能を保全する目的で通常の管理行為として行う事業
(事前協議)
第8条 条例第7条に規定する事前協議(以下「事前協議」という。)は,次に掲げる書面を提出することにより行うものとする。
(1) 土砂等による土地の埋立て等の規制に関する事前協議書(様式第3号)
(2) 事業計画書(様式第4号)
(3) 事業区域の位置を示す図面及びその付近の見取図
(4) 事業区域の計画平面図
(5) 申請者が事業区域内の土地の所有権を有しない場合にあっては,土地を使用する権原を証する書面
(6) 事業区域及び隣接地の公図の写しに所有者の住所,所有者の氏名及び地目を記入したもの
(7) 事業区域及び隣接地の地権者の一覧表
(8) 土砂等の搬入経路図
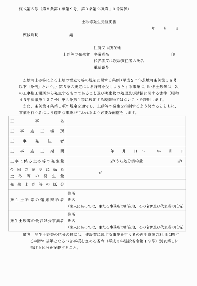
(9) 土砂等発生元証明書(様式第5号)
(10) 隣接地権者の同意書及び区長等の意見書
(11) 計量証明書(土砂発生元現地調査後必要と認めた場合は,提出するものとする。)
(12) 欠格要件非該当に関する誓約書(様式第6号)
(13) 関係法令手続報告書(様式第7号)
2 町長は,事前協議が終了した場合は,その結果を事業主等に土砂等による土地の埋立て等の規制に関する事前協議済書(様式第8号。以下「事前協議済書」という。)にて通知するものとし,当該事前協議済書の有効期限は通知日から90日間とする。
2 条例第8条第2項の規則で定める書類及び図面は,次に掲げる書類及び図面とする。ただし,町長が特に認めた場合は,書類及び図面の一部を省略することができる。
(1) 事業計画書
(2) 事業区域の位置を示す図面及びその付近の見取図
(3) 申請者の住民票の写し(申請者が法人の場合にあっては,法人の登記事項証明書)及び各申請書類に押印した印鑑の印鑑登録証明書
(4) 土地所有者一覧表
(5) 事業区域の土地の登記事項証明書及び不動産登記法(平成16年法律第123号)第14条第1項に規定する地図又は同条第4項に規定する図面の写し
(6) 申請者が事業区域内の土地の所有権を有しない場合にあっては,土地を使用する権原を証する書面
(7) 申請者が他の者に事業の施行を請け負わせる場合にあっては,請負契約書の写し
(8) 施工管理者の住民票の写し
(9) 土地の埋立て等に用いる土砂等の搬入計画(様式第10号)
(10) 土砂等の発生者が発行する土砂等発生元証明書
(11) 土砂等の発生から処分までのフローシート(様式第11号)
(12) 事業に用いる土砂等の搬入経路図
(13) 事業区域の現況平面図,現況断面図及び面積計算書
(14) 事業区域の計画平面図,計画断面図及び雨水排水計画図
(15) 事業に用いる土砂等の発生の場所に係る位置を示す図面,現況平面図,計画平面図,現況断面図,計画断面図,面積計算書及び土量計算書
(16) 事業に用いる土砂等の発生の場所においてボーリング試験を実施した場合にあっては,土質柱状図
(17) 事業に用いる土砂等の予定容量計算書
(18) 事業区域の地耐力について行った平板載荷試験等の報告書
(20) 法令等に基づく許認可等を要するものである場合にあっては,事業が当該法令等に基づく許認可等を受けたことを証する書類の写し
(21) 誓約書(様式第14号)
(22) 茨城町暴力団排除条例(平成24年茨城町条例第1号)に関する誓約書(様式第15号)
(23) 前各号に掲げるもののほか,町長が必要と認める書類及び図面
3 前項第19号に規定する土壌の調査は,次に掲げる方法によらなければならない。
(1) 土砂等の発生の場所を3,000平方メートル以内の区域に等分して行うこと。
(2) 試料とする土砂等の採取は,前号の規定により等分した各区域の中央の地点及び当該中央の地点を交点に直角に交わる2直線上の当該中央の地点から5メートルから10メートルまでの4地点(当該地点がない場合にあっては,当該中央の地点を交点に直角に交わる2直線上の当該中央の地点と当該区域の境界との中間の4地点)の土壌について行い,それぞれの採取地点において等量とすること。
3 条例第11条第1項ただし書の規定による規則で定める軽微な変更は,次のとおりとする。
(1) 事業を行う期間の変更(当該期間を短縮させるものに限る。)
(2) 事業に用いる土砂等の数量の変更(当該土砂等の数量を減少させるものに限る。)
(3) 事業の施行に関する計画の変更(前2号に掲げる事項の変更に伴うものに限る。)
(着手の届出等)
第14条 許可を受けた者が条例第12条第1項第1号に該当することとなったときは,土地の埋立て等着手届(様式第20号)により町長に届け出なければならない。
3 許可を受けた者が条例第12条第1項第3号に該当することとなったときは,土地の埋立て等廃止(休止)届(様式第22号)に次に掲げる図面を添えて町長に届け出なければならない。
(1) 事業を廃止した場合にあっては,廃止後の事業区域の構造に関する図面
4 許可を受けた者が条例第12条第1項第4号に該当することとなったときは,土地の埋立て等再開届(様式第23号)により町長に届け出なければならない。
(土壌の調査等)
第15条 条例第13条の規定による調査は,事業に着手した日から当該事業を完了し,又は廃止するまでの間,当該着手した日から3箇月ごとの各期間(当該期間内に当該事業を完了し,又は廃止したときは,当該期間の初日から当該事業を完了し,又は廃止した日までの期間)ごとに行わなければならない。
(1) 土壌の調査に使用した土砂等を採取した地点の位置図及び現場写真
(2) 第1項の規定により採取した試料ごとの地質分析結果証明書
2 条例第19条の規則で定める事項は,次に掲げる事項とする。
(1) 許可を受けた年月日及び許可の番号
(2) 事業の目的
(3) 事業を行う場所の所在地
(4) 事業主等の住所及び氏名(法人にあっては,主たる事務所の所在地,その名称及び代表者の氏名)及び連絡先
(5) 事業を行う期間
(6) 事業区域の面積
(7) 事業に用いる土砂等の発生の場所及び予定数量
(8) 施工管理者の氏名
3 前項の標識は,事業を施行する箇所の入口付近の見やすい場所に設置しなければならない。
2 条例第20条の規則で定める書類は,次に掲げる書類とする。
(1) 条例第8条第1項の規定による許可申請書の写し
(3) 条例第12条第1項の規定による届出書の写し
(5) 条例第21条第2項の規定による報告書の写し
(1) 事業の許可を受けた者の氏名又は名称
(2) 事業区域の位置及び面積
(3) 記録者氏名
(4) 搬入時刻
(5) 搬入車両登録番号
(6) 搬入者の氏名又は名称
(7) 運転者の氏名
(8) 土砂等の数量
(9) 土砂等の積込み場所
(10) 施工作業の内容
(11) その他事業の施行に必要な事項
(身分証明書)
第21条 条例第23条第2項に規定する身分を示す証明書は,茨城町土砂等による土地の埋立て等の規制に関する条例第23条第2項の規定による証明書(様式第29号)によるものとする。
3 預入者は,前項の承諾を得たときは,速やかに,当該承諾を証する確定日付のある書面を町長に提出しなければならない。
弁明は | 意見を述べる機会を付与された者は | |
行政庁 | 町長 | |
弁明を | 意見を | |
弁明書 | 意見書 | |
するものとする | 意見を述べるものとする | |
弁明をする | 意見を述べる | |
行政庁 | 町長 | |
弁明書 | 意見書 | |
不利益処分 | 質権の実行 | |
「第1項」とあるのは「第28条」 | 「行政庁」とあるのは「町長」と,「不利益処分」とあるのは「質権の実行」と,「第1項」とあるのは「茨城町土砂等による土地の埋立て等の規制に関する条例(平成27年茨城町条例第18号)第27条第2項において準用する第28条」 | |
同条第3号 | 茨城町土砂等による土地の埋立て等の規制に関する条例第27条第2項において準用する第28条第3号 | |
「前条第1項」とあるのは「第28条」 | 「前条第1項」とあるのは「茨城町土砂等による土地の埋立て等の規制に関する条例第27条第2項において準用する第28条」 | |
「第29条において準用する第15条第3項後段」 | 「茨城町土砂等による土地の埋立て等の規制に関する条例第27条第2項において準用する第29条において準用する第15条第3項後段」と,同条第4項中「行政庁」とあるのは「町長」 |
(書類の提出部数)
第27条 条例及びこの規則により町長に提出する書類は,正副2通とする。
(補則)
第28条 この規則に定めるもののほか,必要な事項は,町長が別に定める。
附則
(施行期日)
1 この規則は,平成27年6月1日から施行する。
(経過措置)
2 この規則の施行の際,現に改正前の茨城町土砂等による土地の埋立て等の規制に関する条例施行規則の規定により着手している事業については,なお従前の例による。
附則(平成29年規則第14号)
この規則は,平成29年6月1日から施行する。
附則(平成30年規則第35号)
この規則は,公布の日から施行する。
附則(平成31年規則第9号)
(施行規則)
1 この規則は,平成31年4月1日から施行する。
(経過措置)
2 この規則の施行の際,現に改正前の茨城町土砂等による土地の埋立て等の規制に関する条例施行規則の規定により着手している事業については,なお従前の例による。
附則(令和元年規則第16号)
(施行期日)
1 この規則は,公布の日から施行する。
(経過措置)
2 この規則の施行の際,現に改正前の茨城町土砂等による土地の埋立て等の規制に関する条例施行規則の規定により着手している事業については,なお従前の例による。
附則(令和2年規則第22号)
この規則は,令和2年4月1日から施行する。
附則(令和4年規則第7号)
(施行期日)
1 この規則は,公布の日から施行する。
(経過措置)
2 この規則の施行の際,現に改正前の茨城町土砂等による土地の埋立て等の規制に関する条例施行規則の規定により着手している事業については,なお従前の例による。
附則(令和5年規則第1号)
(施行期日)
1 この規則は,令和5年4月1日から施行する。
(経過措置)
2 この規則の施行の際現にこの規則による改正前のそれぞれの規則の規定に基づき提出されている申請書,申出書その他これらに類するもの(以下この項において「申請書等」という。)は,この規則による改正後のそれぞれの規則の規定に基づき提出された申請書等とみなす。
3 この規則の施行の際現にこの規則による改正前のそれぞれの規則の規定に基づいて作成されている用紙は,当分の間,適宜修正のうえ使用することができる。
附則(令和5年規則第18号)
(施行期日)
1 この規則は,令和5年5月26日から施行する。
(経過措置)
2 この規則の施行の際,現に改正前の茨城町土砂等による土地の埋立て等の規則に関する条例施行規則の規定により着手している事業については,なお従前の例による。
附則(令和7年規則第17号)
この規則は,令和7年4月1日から施行する。
別表第1(第9条第3項第4号,第10条第1項関係)
物質 | 基準値 | 測定方法 |
カドミウム | 検液1リットルにつき0.003ミリグラム以下 | 日本産業規格K0102(以下「規格」という。)の55.2,55.3又は55.4に定める方法 |
全シアン | 検液中に検出されないこと。 | 規格38に定める方法(規格38.1.1及び38の備考11に定める方法を除く。)又は水質汚濁に係る環境基準(昭和46年環境庁告示第59号。以下「昭和46年環境庁告示第59号」という。)付表1に掲げる方法 |
有機燐 | 検液中に検出されないこと。 | 環境大臣が定める排水基準に係る検定方法(昭和49年環境庁告示第64号。以下「昭和49年環境庁告示第64号」という。)付表1に掲げる方法又は規格31.1に定める方法のうちガスクロマトグラフ法以外のもの(メチルジメトンにあっては,昭和49年環境庁告示第64号付表2に掲げる方法) |
鉛 | 検液1リットルにつき0.01ミリグラム以下 | 規格54に定める方法 |
六価クロム | 検液1リットルにつき0.05ミリグラム以下 | 規格65.2(規格65.2.7を除く。)に定める方法(規格65.2.6に定める方法により塩分の濃度の高い試料を測定する場合にあっては,日本産業規格K0170―7の7のa)又はb)に定める操作を行うものとする。) |
砒素 | 検液1リットルにつき0.01ミリグラム以下,かつ,事業区域の土地利用目的が農用地(田に限る。)である場合にあっては,試料1キログラムにつき15ミリグラム未満 | 検液中濃度に係るものにあっては,規格61に定める方法,農用地に係るものにあっては,農用地土壌汚染対策地域の指定要件に係る砒素の量の検定の方法を定める省令(昭和50年総理府令第31号)第1条第3項及び第2条に定める方法 |
総水銀 | 検液1リットルにつき0.0005ミリグラム以下 | 昭和46年環境庁告示第59号付表2に掲げる方法 |
アルキル水銀 | 検液中に検出されないこと。 | 昭和46年環境庁告示第59号付表3及び昭和49年環境庁告示第64号付表3に掲げる方法 |
PCB | 検液中に検出されないこと。 | 昭和46年環境庁告示第59号付表4に掲げる方法 |
銅 | 事業区域の土地利用目的が農用地(田に限る。)である場合にあっては,試料1キログラムにつき125ミリグラム未満 | 農用地土壌汚染対策地域の指定要件に係る銅の量の検定の方法を定める省令(昭和47年総理府令第66号)第1条第3項及び第2条に定める方法 |
ジクロロメタン | 検液1リットルにつき0.02ミリグラム以下 | 日本産業規格K0125の5.1,5.2又は5.3.2に定める方法 |
四塩化炭素 | 検液1リットルにつき0.002ミリグラム以下 | 日本産業規格K0125の5.1,5.2,5.3.1,5.4.1又は5.5に定める方法 |
クロロエチレン(別名塩化ビニル又は塩化ビニルモノマー) | 検液1リットルにつき0.002ミリグラム以下 | 地下水の水質汚濁に係る環境基準(平成9年環境庁告示第10号)付表に掲げる方法 |
1,2―ジクロロエタン | 検液1リットルにつき0.004ミリグラム以下 | 日本産業規格K0125の5.1,5.2,5.3.1又は5.3.2に定める方法 |
1,1―ジクロロエチレン | 検液1リットルにつき0.1ミリグラム以下 | 日本産業規格K0125の5.1,5.2又は5.3.2に定める方法 |
1,2―ジクロロエチレン | 検液1リットルにつき0.04ミリグラム以下 | シス体にあっては日本産業規格K0125の5.1,5.2又は5.3.2に定める方法,トランス体にあっては日本産業規格K0125の5.1,5.2又は5.3.1に定める方法 |
1,1,1―トリクロロエタン | 検液1リットルにつき1ミリグラム以下 | 日本産業規格K0125の5.1,5.2,5.3.1,5.4.1又は5.5に定める方法 |
1,1,2―トリクロロエタン | 検液1リットルにつき0.006ミリグラム以下 | 日本産業規格K0125の5.1,5.2,5.3.1,5.4.1又は5.5に定める方法 |
トリクロロエチレン | 検液1リットルにつき0.01ミリグラム以下 | 日本産業規格K0125の5.1,5.2,5.3.1,5.4.1又は5.5に定める方法 |
テトラクロロエチレン | 検液1リットルにつき0.01ミリグラム以下 | 日本産業規格K0125の5.1,5.2,5.3.1,5.4.1又は5.5に定める方法 |
1,3―ジクロロプロペン | 検液1リットルにつき0.002ミリグラム以下 | 日本産業規格K0125の5.1,5.2又は5.3.1に定める方法 |
チウラム | 検液1リットルにつき0.006ミリグラム以下 | 昭和46年環境庁告示第59号付表5に掲げる方法 |
シマジン | 検液1リットルにつき0.003ミリグラム以下 | 昭和46年環境庁告示第59号付表6の第1又は第2に掲げる方法 |
チオベンカルブ | 検液1リットルにつき0.02ミリグラム以下 | 昭和46年環境庁告示第59号付表6の第1又は第2に掲げる方法 |
ベンゼン | 検液1リットルにつき0.01ミリグラム以下 | 日本産業規格K0125の5.1,5.2又は5.3.2に定める方法 |
セレン | 検液1リットルにつき0.01ミリグラム以下 | 規格67.2,67.3又は67.4に定める方法 |
ふっ素 | 検液1リットルにつき0.8ミリグラム以下 | 規格34.1(規格34の備考1を除く。)若しくは34.4(妨害となる物質としてハロゲン化合物又はハロゲン化水素が多量に含まれる試料を測定する場合にあっては,蒸留試薬溶液として,水約200ミリリットルに硫酸10ミリリットル,りん酸60ミリリットル及び塩化ナトリウム10グラムを溶かした溶液とグリセリン250ミリリットルを混合し,水を加えて1,000ミリリットルとしたものを用い,日本産業規格K0170―6の6図2注記のアルミニウム溶液のラインを追加する。)に定める方法又は規格34.1.1c)(注(2)第3文及び規格34の備考1を除く。)に定める方法(懸濁物質及びイオンクロマトグラフ法で妨害となる物質が共存しないことを確認した場合にあっては,これを省略することができる。)及び昭和46年環境庁告示第59号付表7に掲げる方法 |
ほう素 | 検液1リットルにつき1ミリグラム以下 | 規格47.1,47.3又は47.4に定める方法 |
1,4―ジオキサン | 検液1リットルにつき0.05ミリグラム以下 | 昭和46年環境庁告示第59号付表8に掲げる方法 |
水素イオン濃度指数 | 4以上9未満 | 地盤工学会基準JGS0211―2020「土懸濁液のPH試験方法」 |
備考
1 基準値のうち検液中濃度に係るものにあっては,土壌の汚染に係る環境基準について(平成3年環境庁告示第46号)別表の付表に定める方法により検液を作成し,これを用いて測定を行うものとする。
2 基準値の欄中「検液中に検出されないこと」とは,測定方法の欄に掲げる方法により測定した場合において,その結果が当該方法の定量限界を下回ることをいう。
3 有機燐とは,パラチオン,メチルパラチオン,メチルジメトン及びEPNをいう。
4 1,2―ジクロロエチレンの濃度は,日本産業規格K0125の5.1,5.2又は5.3.2により測定されたシス体の濃度と日本産業規格K0125の5.1,5.2又は5.3.1により測定されたトランス体の濃度の和とする。
別表第2(第10条第3項関係)
事業の施行管理体制 | 1 事業を施行するために必要な能力を持った施工管理者が常駐していること。 2 事業の施行中の事故に係る関係者及び関係行政機関との連絡体制を整備するとともに,その内容を作業従事者等に十分周知徹底すること。 3 事業区域に,人がみだりに立ち入ることを防止するためのさくを設けること。また,事業区域内を容易に目視できる構造とすること。 事業を施行する区域と隣接する土地との間は,十分な保安距離が取られていること。 4 事業区域への出入口は,原則として1箇所とし,作業終了後は施錠すること。 5 土砂等の事業区域への搬入は,原則として,日曜日・祝日及び年末年始を除く日の午前9時から午後5時までとすること。 |
粉じんの飛散及び雨水等の流出の防止対策 | 1 粉じんについては,大気汚染防止法(昭和43年法律第97号)の一般粉じん発生施設の管理に関する基準を遵守すること。 2 事業区域内の雨水等が適切に排水される設備を設けること。 3 事業区域内へ外部からの雨水等が流入するのを防止できる開きょその他の設備が設けられていること。また,事業区域内から外部へ雨水等が流出し,隣接地に雨水等が滞水するおそれがある場合には,これを常時排水できる設備を設けること。 |
騒音及び振動の防止対策 | 1 騒音に係る規制基準については,騒音規制法(昭和43年法律第98号)及び茨城県生活環境の保全等に関する条例(平成17年茨城県条例第9号)に規定する特定建設作業に準ずること。 2 振動に係る規制基準については,振動規制法(昭和51年法律第64号)に規定する特定建設作業に準ずること。 |
交通安全対策 | 1 道路に進入路を取り付ける場合には,道路管理者と協議の上,道路管理者の指示に従うこと。 2 土砂等の搬出入に伴う事業区域からの土砂等のまき出し等を防止し,他の交通の妨げとならないようにすること。 3 搬入経路が通学路に当たるときは,町教育委員会と協議の上,登下校時間帯の搬入車両の通行禁止等の必要な措置を講ずること。 4 他の交通に支障があると予想される場合は,交通誘導員の配置や安全施設の設置等の措置を講ずること。 5 大型貨物自動車により土砂等を運搬する場合は,土砂等を運搬する大型自動車による交通事故の防止等に関する特別措置法(昭和42年法律第131号)第4条に規定する土砂等運搬大型自動車以外の車両は使用しないこと。また,運搬事業者及び下請業者に土砂等を運搬させるときは,それらの者に土砂等運搬大型自動車以外の車両を使用させないこと。 6 土砂等の過積載を行わないこと。また,運搬事業者及び下請業者に過積載を行わせないこと。 |
その他生活環境の保全対策 | 1 事業区域の周辺地域の住民の健康及び財産に係る被害を生ずることがないよう,必要な措置を講ずること。 2 事業区域の周辺地域の公共物,工作物,樹木及び地下水に影響を及ぼし,又は機能を阻害させないこと。また,必要に応じ事前調査等を行うこと。 災害が発生した場合は,二次的被害が発生しないよう,責任をもって現場を管理し,必要な措置を講ずること。 3 事業区域の地耐力(地盤の支持力及び沈下が生じないことをいう。)については,支持力を評価する試験にあっては平板載荷試験,ボーリング試験,スウェーデン式サウンディング試験等を,沈下が生じないことを評価する試験にあっては室内土質試験等をそれぞれ1箇所以上行うこと。ただし,沈下が生じないことの評価については,ボーリング試験又はスウェーデン式サウンディング試験等の結果から推定したものにより代えることができる。 |





































