○茨城町防火対象物・防災管理点検報告制度事務処理要綱
平成25年12月27日
消本訓令第2号
(趣旨)
第1条 この要綱は,消防法(昭和23年法律第186号。以下「法」という。)第8条の2の2に規定する防火対象物点検結果報告書及び法第36条第1項において準用する法第8条の2の2に規定する防災管理点検結果報告書(以下「点検結果報告書」という。)並びに法第8条の2の3に規定する防火対象物点検報告特例認定及び法第36条第1項において準用する法第8条の2の3に規定する防災管理点検報告特例認定(以下「特例認定」という。)に係る事務処理について必要な事項を定める。
(処理区分)
第2条 この事務処理に関する事項は,消防長が処理するものとする。
(各種申請等)
第3条 この要綱に規定する報告書,申請書,届出書等は2部提出するものとする。
(点検結果報告書の受付)
第4条 法第8条の2の2第1項及び法第36条第1項において準用する法第8条の2の2第1項の規定により,消防法施行規則(昭和36年自治省令第6号。以下「規則」という。)第4条の2の4第3項及び規則第51条の12第2項に規定する点検結果報告書を受付した場合は,内容を審査し,受付印を押印し,防火対象物・防災管理点検結果報告届出処理簿(様式第1号)に記載し,点検結果報告書の1部を届出者に交付するものとする。
(特例認定申請書の受付)
第5条 法第8条の2の3第2項の規定により,規則第4条の2の8第2項に規定する防火対象物点検報告特例認定申請書及び法第36条第1項において準用する法第8条の2の3第2項の規定による規則第51条の16第2項に規定する防災管理点検報告特例認定申請書(以下「認定申請書」という。)が提出された場合は,記載事項及び添付書類を確認し,受付印を押印し,防火対象物・防災管理点検報告特例認定届出処理簿(様式第3号。以下「認定処理簿」という。)に記載し受付するものとする。
2 認定申請書の記載事項及び添付書類に不備があるときは,相当の期間(概ね7日間)を定めて補正させるものとする。
(特例認定に係る検査の実施)
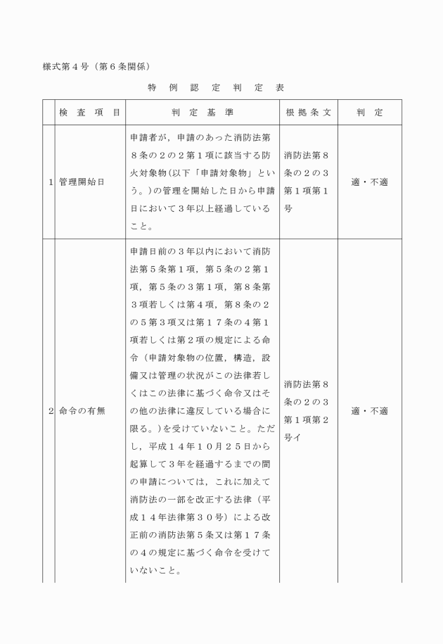
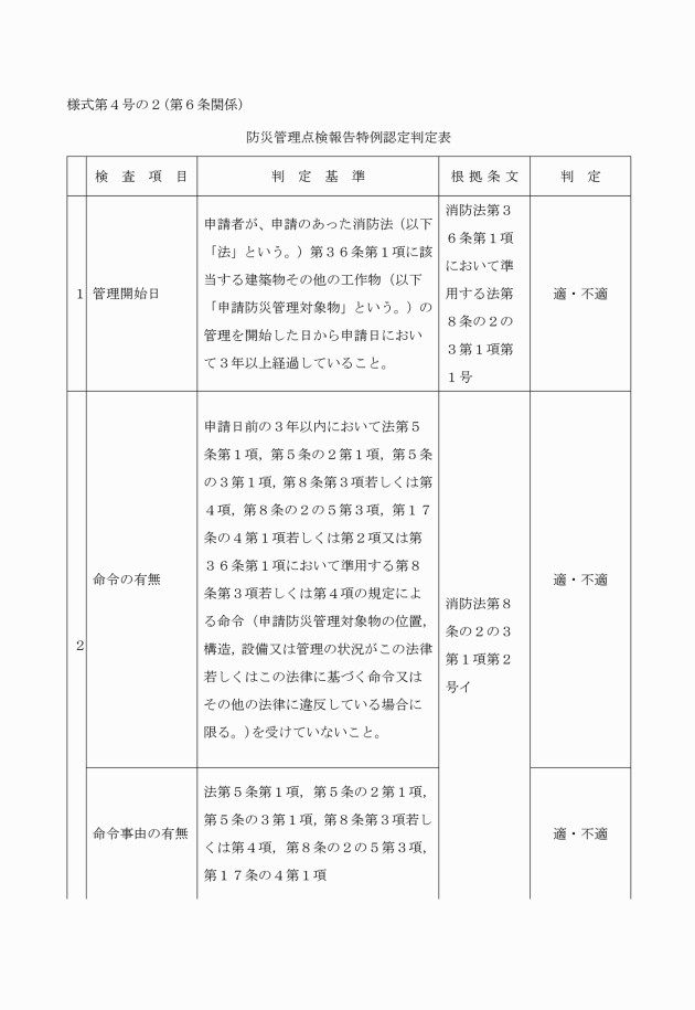
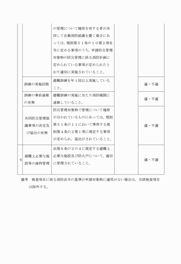
第6条 前条第1項の規定により認定申請書を受付した場合は,法第8条の2の3第2項及び法第36条第1項において準用する法第8条の2の3第2項の規定に基づき検査を実施するものとする。
3 判定表のうち,7に規定する「法又は法に基づく命令に規定する事項に関し町長が定める事項」についての検査要領は,別紙1によるものとする。
3 認定通知書又は不認定通知書を交付する場合には,認定処理簿に必要事項を記載し,申請者に交付するものとする。
2 特例認定対象物の管理について権原を有する者が変更となっているにもかかわらず,管理権原者変更届出書が提出されていない場合は,当該特例認定対象物の変更前の管理について権原を有する者に対し,当該届出書の提出を指導するものとする。
(聴聞)
第10条 特例認定対象物において,法第8条の2の3第6項又は法第36条第1項において準用する法第8条の2の3第6項の規定に基づき,認定の取消しを行おうとするときは,行政手続法(平成5年法律第88号)第13条第1項及び茨城町行政手続条例(平成8年条例第13号)第13条第1項の規定に基づき,聴聞を実施するものとする。
3 認定通知証明書を交付する場合は,証明願処理簿に必要事項を記載し,願出人に交付するものとする。
(特例認定の管理)
第14条 特例認定をしたときは,特例認定管理台帳(様式第16号)に必要事項を記載し,予防課に備えておくものとする。
附則
この訓令は,平成25年12月27日から施行する。
附則(平成28年消本訓令第1号)
(施行期日)
1 この訓令は,平成28年4月1日から施行する。
(経過措置)
2 この訓令の施行の際,第1条の規定による改正前の茨城町火災予防施行規程,第2条の規定による改正前の茨城町火災予防査察規程,第3条の規定による改正前の茨城町火災予防違反処理規程,第4条の規定による改正前の茨城町消防本部火災調査規程及び第5条の規定による改正前の茨城町防火対象物・防災管理点検報告制度事務処理要綱に規定する様式による用紙で,現に残存するものは,当分の間,所要の修正を加え,なお使用することができる。
附則(令和5年消本訓令第1号)
(施行期日)
1 この訓令は,令和5年4月1日から施行する。
(経過措置)
2 この条例の施行の際,第1条の規定による改正前の茨城町消防団協力事業所表示制度実施要綱,第2条の規定による改正前の茨城町火災予防施行規程,第3条の規定による改正前の茨城町火災予防査察規程,第4条の規定による改正前の茨城町火災予防違反処理規程,第5条の規定による改正前の茨城町消防本部甲・乙種防火管理講習に関する規程,第6条の規定による改正前の茨城町消防本部火災調査規程,第7条の規定による改正前の茨城町防火対象物・防災管理点検報告制度事務処理要綱,第8条の規定による改正前の茨城町救急業務規程,第9条の規定による改正前の茨城町消防本部応急手当普及啓発実施要綱に規定する様式による用紙で,現に残存するものは,当分の間,所要の修正を加え,なお使用することができる。





































